CB無線用SWR SW-111の改造

 

 

50MHzまでのコンパクトなSWR計が欲しくてダイヤモンド社のSX20C

注文したのですが、長期納期未定ということでキャンセル、代わりになる小型

SWR計を探していたところ、アマゾンでCB無線用のSWR計を見つけ、

ダメ元で購入してみました。

結果としてそのままでは使えませんでしたが、筐体は結構しっかりした作り

なので改造できないかと思案していたところ、JA1BVA局の改造記事を見つけ

少しアレンジを加えて改造してみました。

結果、50MHzまで実用できる形になりましたのでレポートします。

 

メーター, 時計 が含まれている画像

自動的に生成された説明

外観。スチール製で適度な重量感とレトロ感があって個人的には好みです。

 

ダイアグラム, 概略図

自動的に生成された説明

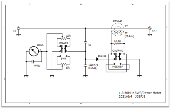
 回路図。当局は50MHzでの使用と少し大きい電力での使用を意識して定数

 を変更、また進行、反射電力を測れるようにしてみました。ダイオードは当初

1N60を使いましたがSWRの測定誤差が大きくイマイチだったため手持ちの

1SS108に変更しました。ダイオードはVFが小さいこともそうですが、VF

に対してIFの立ち上がりが良いものが適しているようです。

 

エンジン が含まれている画像

自動的に生成された説明

テーブル, 座る が含まれている画像

自動的に生成された説明

 内部。全て空中配線。進行、反射電力を測れるようにするためにフロント

 パネルを剥がして右側のスライドスイッチを2回路2接点に交換。

 

電子機器, 回路 が含まれている画像

自動的に生成された説明

元々の検出基板。CB無線の周波数に合わせてマイクロストリップライン的に

方向性結合器が作られている模様。片面基板ですけど...(謎)

 

精度ですが、周波数帯によって多少のバラツキはあるものの1.950MHz

範囲で最小測定電力2.WSWR3.0までメーカー品と遜色ないレベルで測定

ができました。

挿入損失は、ダミーをつないでNanoVNASWR計のSWRをざっくり測定

したところ、1.814MHzまで1.1以下、14MHz28MHzまで1.2

50MHz1.3程度でした。50MHzでは少し気になりますが及第点かと思い

ます。

既にアマゾンでは売り切れのようですがAliexspressでは2k程度で手に入れ

ることができるようです。改造費合計2.5k程度でそれなりに使えるSWR計を

手に入れることができると思うと、工作する価値はあると思います。

 

 

戻る