NJM2783V マイクコンプレッサ

 

 

当局使用のFT-818にはマイクコンプレッサが付いていません。外付けで市販

されているものもありますが、約9k円と少々値が張るので自作してみました。

インターネットで調べたところ秋月で販売されているJRCNJM2783V

いうデバイスの性能が良さそうなのですが実際の製作例が少ないようですので

実験を兼ねて製作をしてみました。そこそこ良好?な結果が得られましたので

ご紹介をしたいと思います。

 

グラフィカル ユーザー インターフェイス が含まれている画像

自動的に生成された説明

外観。写真では見えませんがコネクタはリグと同じRJ-45LANケーブル

を使って接続。電源はFT-818のマイクコネクタから出力されている5V

供給しています。

 

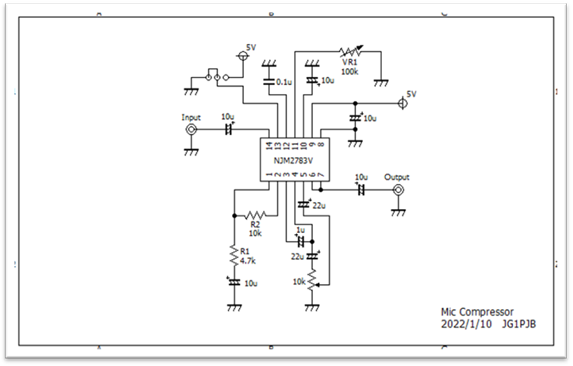
ダイアグラム, 概略図

自動的に生成された説明

 回路図NJM2783Vは内部アンプ三段構成となっていますが、無線機用の

マイクを使う限り、初段の増幅だけで十分で二段目の20dbアンプは不要だと

思います。当局はヘッドセットがECMのため使用していません。

データシートから初段アンプはオペアンプの非反転増幅回路と同様ですので、

増幅度はR2/R1+1で決まるようです。

当局はいくつか定数を試した結果R14.7kΩ、R2=10kΩとして約10db

の利得としました。

あと他の方の製作記事にある通り、VR10Ωになるとコンプレッションが

かからなくなるので、本機をつないだままでもボリュームを回し切ることで

FMなどで使用することができます。

 

電子機器の部品

低い精度で自動的に生成された説明

 内部拡大。SIPICソケットを流用して初段アンプの増幅度を変更可能に、

二段目アンプはジャンパピンで動作を切替えられるよう少し工夫をしました。

 

当局オシロ等の測定器を持っておりませんので細かな測定はできておりません。実際の交信を通じてレポートを頂きました。

3.5MHzでお相手頂いた局長さんに聞いて頂いた感じでは、10Wと思えない

トークパワーでコンプレッサが入っていることがすぐに分かったようです。

一方で当たり前ですがコンプレッサ効かせたとき特有の音質でもあるようです。

交信中にブレイク頂いた局長さんからは「やっぱり不自然、好みじゃないなー」

というレポートも頂きましたので、まぁ音質とは引き換えといったところのよう

です。

 

 

戻る