FT-818Bluetooth CATインターフェースBOX

 

 

FT-818BluetoothCATインターフェースはAliexpressで千円程度で

売っていますが、うまく動かない代物もあるようなので自作してみました。

HC-05というBluetoothシリアルモジュールがヤエスCATインターフェー

スの4800bps、ストップビット2に対応しているようです。当局はアマゾン

750円で購入しました。

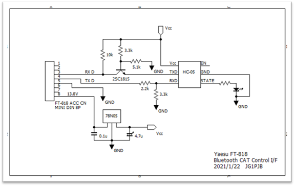
Bluetoothシリアルモジュールは3.3V、リグは5VTTLなのでレベル変換

が必要になりますが、抵抗分圧と1石のレベル変換回路をあり合わせの材料で

組んでみました。

 

テキスト, ホワイトボード

自動的に生成された説明

外観。Aliexpressで売っているものより小型だと思う。

 

内部。レベル変換回路基板の上にBluetoothモジュールを重ねた亀の子

構成。

 

台の上に置かれたカメラ

低い精度で自動的に生成された説明

Bluetooth基板を外したところ。レベル変換回路基板はセメダインスーパー

Xで固定。ケーブルは余っていたUSBケーブルを切断して使用しました。

 

光 が含まれている画像

自動的に生成された説明

ミニDIN8ピンコネクタ。内側のプラスチックシェルを外側のシェルに完全

に押し込むとリグのコネクタに差し込めなくなるので、途中で止めてセメダ

インスーパーXで固定しました。

 

電子機器, 回路 が含まれている画像

自動的に生成された説明

レベル変換基盤のレイアウト。緑色の線は裏面の結線。スルーホールの

ユニバーサル基板を使うと配線が楽です。

 

ダイアグラム, 概略図

自動的に生成された説明

レベル変換基板回路図Bluetoothモジュールの消費電流が50mA程度ある

ようなのでレギュレータは78L05だと厳しいと思います。

 

文字の書かれた紙

自動的に生成された説明

HC-05モジュール。データシートはこちら。当局が4800bps、ストップ

ビット2に設定したときの手順は下記の通りです。

 

PCと適当な3.3VTTLシリアルモジュールを介して接続。

EN信号線を3.3Vプルアップした上で、モジュールのタクトスイッチを

押したまま電源を入れ、モジュールのLEDがゆっくり点滅することを確認

した上でスイッチから手を離す。(ATモードへ移行)

PCのシリアル通信設定を38400bps8bit、パリティ無、ストップビット

1に設定してモジュールとターミナル接続。

・ターミナル上から” AT+UART=4800,2,0<CRLF>”を入力。

・ついでに”AT+NAME=<好きな文字列>CRLF>”を入力してBluetooth

ペアリング時に表示されるデバイス名を変更。

 

FT-818用Bluetooth CATインターフェースBOX

Pocket RxTX Proを使ったときの動作動画。(画像クリックでYoutube

動画再生します。下手な撮影ですいません…)

テンキーからダイレクトで周波数を指定できるのはとても便利です。

 

 

戻る