1200MHz アンテナ直下プリ・リニアアンプ

 

 

1200MHz環境整備の締めくくりとして固定用のアンテナ直下プリ・リニアアンプを製作しました。

プリアンプはトランスバータの受信アンプにも使用しているSPF5189Z評価ボードをアルミのミーリングケースに収めたものを使用しました。

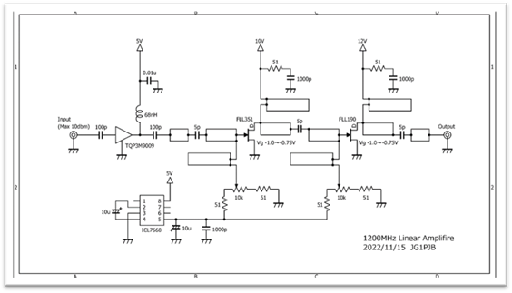
リニアアンプは死蔵していた2400MHz用のFLL351FLL190FLL120NTT用選別品?)の二段アンプ基板を調整して使用しています。100mWの入力で約10Wの出力です。

1200MHz用の10W用デバイスには三菱のパワーモジュールがありますが、高価なのと入手性の悪さから見送りました。(Aliexpressに出ているものは全部偽物だと聞いています。)

この手の物を製作される方はデバイスの特性や再現性が悪いことをよくご存じだと思いますので詳しい解説は省略します。同じ基板、デバイスを使用した時の調整の参考程度にご覧ください。(逆を言えば両面基板に50オームのマイクロストリップラインを作って回路を組めばあとは調整次第...ということです。)

 

リニアアンプ全景。黒いのはヒートシンク。A級アンプですので無入力でも常時ドレイン電流が流れるため余裕のある放熱が必要です。調整はマイクロ波の神様、故・槇岡さんのノウハウを真似て0.2ミリ厚の銅板を文房具のパンチで打ちぬいた丸いスタブを用いて行いました。

よくよく考えるとゲートとドレインのRFCスタブは2400MHz用のはずなのですが手直しすることなく動作しています。

(画像をクリックすると拡大して見ることができます。)

 

ダイアグラム, 概略図

自動的に生成された説明

回路図。最終的な実装はさらに前段にTQP3M9009のアンプを加えました。当局はトランスバータからの出力120mWを直下アンプまでの同軸(RG58A 10m)の減衰+10dbアッテネータを経て入力3mW程度でドライブしています。

 

アンテナ直下への取り付け状況。

本当はアンテナマストに取り付けたいところですが、落下事故が怖いのでBSアンテナ基台に取り付けました。

アンテナへはできるだけ細くて損失の少ない同軸を探した結果、四国電線の3D-FB 1.5mで給電しています。

3.5D-SFAを使いたかったのですがSMAコネクタが圧着タイプしかなく、高価な専用工具を買うわけにもいかないので諦めました。

 

 

 

 

 

 

 

 

 

 

 

 

 

 

 

 

 

 

 

 

 

 

戻る